Krefft Tenor 83-64-607

Aus RadioWiki
Version vom 1. Juni 2009, 11:28 Uhr von Hihiman (Diskussion | Beiträge)
(Unterschied) ← Nächstältere Version | Aktuelle Version (Unterschied) | Nächstjüngere Version → (Unterschied)
Zur Navigation springen Zur Suche springen
Krefft Tenor 83-64-607
Innenleben
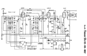
Schaltplan
Gerätebezeichnung Krefft Tenor 83-64-607
Hersteller Krefft
Land
Typennummer 83-64-607
Typenbezeichnung

Tenor

Baujahr 1949?
Röhren/Halbleiter UCH5, UAF42, UL41, UY41
Primzip
Größe
Wellenbereiche LW, MW, KW
Stromversorgung 110 ... 240 Volt Gleich-/ Wechselstrom
Bemerkungen Siehe auch Krefft Tenor 83-64-606 und Krefft Tenor 83-64-605

Gerätebeschreibung

Der Krefft Tenor 63-64-607 ist ein einfacher, kleiner 6-Kreis Superhet mit den damals neuen Rimlock-Röhren. Anstatt der UCH42 wurde als Mischer hier jedoch die UCH5 eingesetzt - war die UCH42 gerade nicht lieferbar? Die Geräte Krefft Tenor 83-64-605 und Tenor 83-64-606 sind dem Tenor 83-64-607 sehr ähnlich, sie sind jedoch komplett mit Rimlock Röhren bestückt.